体球网即时比分
体球网即时比分
体球网(spbo)足球即时比分查询
菜单
主页
即时比分
即时比分
体育快讯
体球网即时比分要闻
新闻发布
体彩之窗
政务公开
政务公开
政务公开
通知公告
群众体育
群众体育
竞技体育
竞技体育
体育产业
体育产业
政策法规
政务服务
直播专区
直播专区
信息博览
主页
>
政务公开
>
通知公告
>
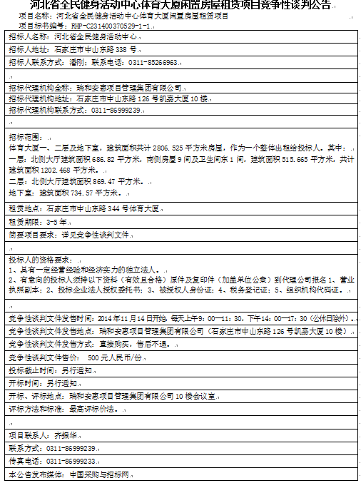
河北省全民健身活动中心体育大厦闲置房屋租赁项目竞争性谈判公告
来源:计财处 时间:2014-11-17
责任编辑:体球网(spbo)足球即时比分查询
相关推荐
“河北五超”第12轮赛果出炉:43球盛...
“河北五超”第12轮:邯郸主场5:1力克...
2025年河北省赛事资源策划运营对接洽...
栏目导航
>体育快讯
>体球网即时比分要闻
>通知公告
>新闻发布
>体彩之窗
热点新闻
1
河北省代表队在十五运群众展演健身气功项目决赛中荣获佳绩
2
全红婵出战!广东队夺冠!
3
三地联动四城同传,全运会历史首次跨境火炬传递举行
4
十五运赛场创佳绩 群众比赛围棋项目河北省运动员获一银二铜
5
重磅!本周日,十五运会火炬传递在港澳广深同步举行
6
2025 年部门预算信息公开目录
7
2024(第五届)河北省体育消费季“体育运动护照”打卡体验...
8
体球网即时比分 学院系列视频展播 人才
9
体球网即时比分 学院系列视频展播 概况
10
体球网即时比分 学院系列视频展播 冰雪
体球网即时比分 公众号
扫描关注
获取更多精彩