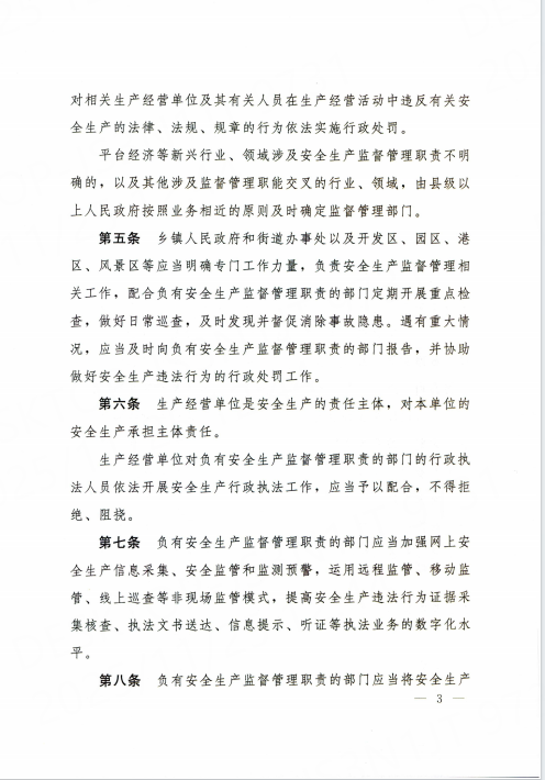
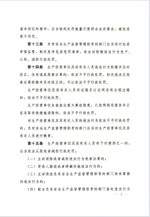
体球网即时比分
体球网即时比分
体球网(spbo)足球即时比分查询
菜单
主页
即时比分
即时比分
体育快讯
体球网即时比分要闻
新闻发布
体彩之窗
政务公开
政务公开
政务公开
通知公告
群众体育
群众体育
竞技体育
竞技体育
体育产业
体育产业
政策法规
政务服务
直播专区
直播专区
信息博览
主页
>
政务公开
>
通知公告
>
河北省安全生产违法行为行政处罚规定
来源:未知 时间:2025-11-25
责任编辑:体球网(spbo)足球即时比分查询
相关推荐
小雪寒,五超热!燕赵赛场热血澎湃
北派舞狮“大闹天宫” 河北代表队获北...
十五运棋牌项目全面收官 河北省桥牌项...
栏目导航
>体育快讯
>体球网即时比分要闻
>通知公告
>新闻发布
>体彩之窗
热点新闻
1
“河北五超”第15轮:秦皇岛队主场6比2胜衡水队 卢龙红薯香...
2
三大赛事联袂打造冬日健身盛宴 河北省省直机关赛事活动开赛
3
小雪寒,五超热!燕赵赛场热血澎湃
4
好样的!河北健儿——第十五届全运会河北省代表团竞技比赛...
5
全运筑梦!河北力量铸就荣耀
6
张喜亮举重夺冠,体球网即时比分 力量震撼绽放!
7
舷窗之外是“雪山”,这个冬天飞向冰雪目的地——崇礼
8
“河北五超”开赛百日 廊坊赛区“体育+”融合激活城市活力
9
15岁柯沁沁,狂揽五金两银!
10
王韫婧马术场地障碍赛摘银 实现河北运动员全运会该项目奖牌...
体球网即时比分 公众号
扫描关注
获取更多精彩